黄灿华教授 实验室

全面阐述!Nat Commun:氧化应激的氧化还原信号和蛋白质磷酸化信号调控机制

活性氧(Reactive Oxygen Species,ROS)是细胞代谢不可避免的产物,细胞内高水平的ROS直接或间接的参与细胞信号传导,诱导细胞凋亡,是糖尿病、动脉粥样硬化和癌症等许多疾病的共同发病机制。已有的研究发现ROS影响半胱氨酸可逆氧化还原修饰,在脂质分子产生的氧胁迫中发挥关键作用详情请戳:NAT COMMUN:线粒体ROS通过半胱氨酸氧化修饰调控蛋白质合成

半胱氨酸具有活跃的侧链巯基,在生物体内往往会发生多种类型的可逆氧化还原修饰,如二硫键,S-酰化,S-谷胱甘肽化,S-亚硝基化,亚磺酰化等。最新研究显示,氧化还原修饰能够参与到一些激酶和磷酸酶的活性调控并通过磷酸化的信号传递调控细胞生长增殖等生理过程ROS导致的氧化还原修饰与磷酸化修饰之间异常的crosstalk在氧化应激中发挥重要功能,然而对此过程还缺乏系统的研究。


近日(2019年12月2日),国际专业学术期刊Nature Communications上发表题为Global redox proteome and phosphoproteome analysis reveals redox switch in Akt的论文,悉尼大学Charles Perkins中心David E. James教授研究团队通过氧化还原和磷酸化修饰组学研究脂肪细胞在氧化应激条件下整体信号通路的调控,找到氧化还原信号和磷酸化信号之间的系统crosstalk。


图片


研究揭示了氧化应激条件下脂肪细胞信号通路的变化以及半胱氨酸氧化和磷酸化信号之间的cross-talk,扩展了人们对于氧化还原以及磷酸化修饰依赖的信号网络调控的认识。一些关键激酶包括Akt,mTOR和AMPK的氧化修饰对其信号通路的调控非常重要。


图片
Model:氧化还原依赖的激酶Akt活化机制


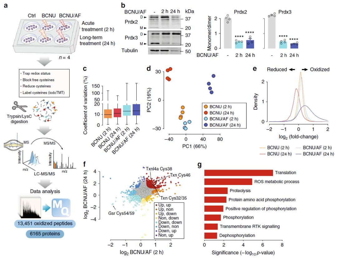
1氧化应激条件下氧化还原修饰组学研究


研究者首先通过Carmustine (BCNU) 和auranofin (AF)这两种药物处理脂肪细胞2h和24h,抑制细胞抗氧化还原能力。进一步运用氧化还原修饰组学鉴定到了13451个半胱氨酸氧化修饰肽段以及7451个蛋白,其中在不同时间点共同鉴定到291个蛋白上的330个氧化修饰位点。功能富集分析结果显示被氧化的291个蛋白在ROS代谢过程,翻译,蛋白水解,蛋白磷酸化和信号转导过程中发挥功能。


图片
图1. 脂肪细胞氧化还原修饰组学研究

2氧化应激条件下磷酸化修饰组学研究


为了进一步探究氧化应激条件下细胞磷酸化信号网络变化,研究者用胰岛素刺激BCNU / AF处理的细胞,激活与脂肪细胞相关的生长因子信号网络。通过磷酸化修饰组学在6079个蛋白上鉴定到23000个磷酸化位点,其中BCNU / AF处理1小时导致214个磷酸位点修饰水平上调和799个下调,2小时处理导致509个上调和1586个下调。功能富集分析结果显示差异蛋白在MAPK、 ErbB 、mTOR, AMPK和 HIF-1 信号通路中发挥重要功能。


图片
图2. 脂肪细胞中氧化应激调节的磷酸化修饰研究


3氧化应激与磷酸化信号通路调控的cross-talk


基于已有的研究,作者猜测氧化应激诱导的上游激酶/磷酸酶活性改变是导致脂肪细胞整体磷酸化信号网络变化的关键因素。为了验证这个假设,研究者对氧化应激以及胰岛素信号之间的crosstalk,特别是Akt、mTOR和AMPK等关键激酶的调控进行分析。结果表明这些激酶在BCNU / AF处理后半胱氨酸氧化水平均发生显著改变并且其许多已知和预测底物的磷酸化也发生了改变。


图片
图3. 氧化应激调节的磷酸信号网络的系统分析


4鉴定Akt上的氧化修饰


接下来研究者对磷酸化信号通路中关键的激酶Akt进行研究,免疫共沉淀联合质谱分析(IP-MS)鉴定到Akt的特定氧化修包括两个二硫键:PH域中的C60-C77和激酶域中的C297-C311以及C124和C311两个S-谷胱甘肽化位点。针对研究较少的C60-C77二硫键分析以及后续突变体、敲低/过表达、细胞生长、克隆形成以及动物模型实验表明Akt的C60和C77对于促进Akt PIP3 依赖的膜招募和酶激活以及相关生理功能非常重要。

图片
图4. Akt的C60和C77对于在体内体外Akt激活必不可少


综上所述,本篇研究揭示了氧化应激条件下脂肪细胞信号通路的变化以及半胱氨酸氧化和磷酸化信号之间的cross-talk。一些关键激酶包括Akt,mTOR和AMPK的氧化修饰对其信号通路的调控非常重要。进一步的研究分析发现,Akt激酶上的两个半胱氨酸残基C60和C77能够被可逆氧化并通过稳定PIP3结合口袋影响Akt募集到细胞膜和后续的活化。研究为了解修饰crosstalk依赖的信号网络调控,及其在生理病理条件下的作用机制提供了新的依据与视角。

参考文献

Zhiduan Su. et al., (2019) Global redox proteome and phosphoproteome analysis reveals redox switch in Akt. Nature Communications.

本文转载自微信公众号:精准医学与蛋白组学